Вплив похибки прогнозування швидкості вітру на вибір кількості акумуляторів системи балансування
Основний зміст сторінки статті
Анотація
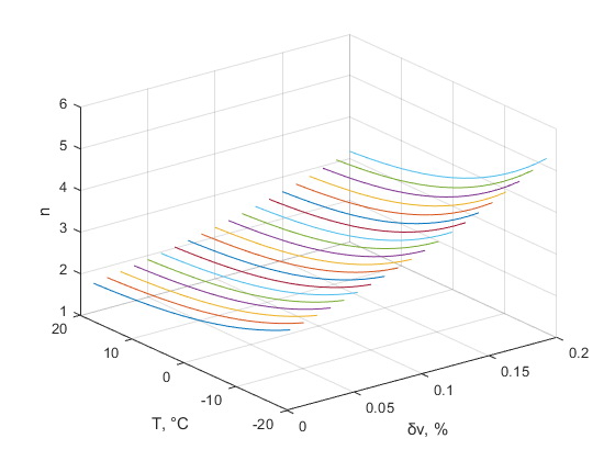
У статті наведено методику врахування залежності кількості акумуляторних батарей, що призначені для балансування енергії у системах розосередженої генерації з вітрогенераторами, від похибки прогнозування параметрів вітрового потоку (швидкості вітру) та температури навколишнього середовища. Для опису співвідношення між розрядним струмом і ємністю у заданому діапазоні розрядних струмів використано формулу Пейкерта. Проведено розрахунок залежності коефіцієнта Пейкерта для свинцево-кислотної акумуляторної батареї HZB12-180FA. Наведено залежність зони керованої роботи акумулятора від похибки прогнозування швидкості вітру. Побудовано сімейство кривих залежності кількості акумуляторних батарей системи балансування від температури навколишнього середовища та похибки прогнозування швидкості вітру. Показано, що зі збільшенням похибки прогнозування швидкості вітру з 0 до 15% та зниженні температури з 20°C до -20°C кількість акумуляторних батарей має бути збільшена приблизно у 2,81 рази.
Блок інформації про статтю

Ця робота ліцензується відповідно до Creative Commons Attribution 4.0 International License.
Автори, які публікуються у цьому журналі, погоджуються з наступними умовами:
- Автори залишають за собою право на авторство своєї роботи та передають журналу право першої публікації цієї роботи на умовах ліцензії Creative Commons Attribution License, котра дозволяє іншим особам вільно розповсюджувати опубліковану роботу з обов'язковим посиланням на авторів оригінальної роботи та першу публікацію роботи у цьому журналі.
- Автори мають право укладати самостійні додаткові угоди щодо неексклюзивного розповсюдження роботи у тому вигляді, в якому вона була опублікована цим журналом (наприклад, розміщувати роботу в електронному сховищі установи або публікувати у складі монографії), за умови збереження посилання на першу публікацію роботи у цьому журналі.
- Політика журналу дозволяє і заохочує розміщення авторами в мережі Інтернет (наприклад, у сховищах установ або на особистих веб-сайтах) рукопису роботи, як до подання цього рукопису до редакції, так і під час його редакційного опрацювання, оскільки це сприяє виникненню продуктивної наукової дискусії та позитивно позначається на оперативності та динаміці цитування опублікованої роботи (див. The Effect of Open Access).
Посилання
D. Midlton and R. Paredez, “Obsluzhivanie batarey dlya avtonomnyih fotoelektricheskih sistem.” [Online]. Available: https://invertory.ru/help/VIE_RE.pdf [Accessed : 10 July 2021].
V. I. Korniyenko, O. Y. Husyev, O. V. Herasina, and V. P. Shchokin, Teoriya system keruvannya: pidruchnyk. Dnipro: Nats. hirn. un-t., 2017. ISBN 978-966-350-650-0
K. Shen and K. A. Neusypin, “Study of the Criteria for the Degrees of Observability, Controllability and Identifiability of the Linear Dynamical Systems,” MEHATRONIKA, Avtom. Upr., vol. 17, no. 11, pp. 723–731, Nov. 2016 DOI: https://doi.org/10.17587/mau.17.723-731
L. YAO, B. YANG, H. CUI, J. ZHUANG, J. YE, and J. XUE, “Challenges and progresses of energy storage technology and its application in power systems,” J. Mod. Power Syst. Clean Energy, vol. 4, no. 4, pp. 519–528, Oct. 2016, DOI: https://doi.org/10.1007/s40565-016-0248-x
W. Peukert, “About the dependence of the capacity on the discharge current in lead-acid batteries,” Elektrotechnische Zeitschrift, vol. 18, p. 289, 1897
C. Liebenow, “Über den Elektrischen Widerstand der Metalle,” Zeitschrift für Elektrotechnik und Elektrochemie, vol. 4, no. 8, pp. 201–211, Oct. 1897 DOI: https://doi.org/10.1002/bbpc.18970040802
I. A. Aguf, “Nekotoryie voprosyi teorii poristogo elektroda i protsessyi, protekayuschie v svintsovom akkumulyatore,” in Sb. rabot po HIT. L., Leningrad: Energiya, 1968, pp. 87–100
N. V. Korovin and A. M. Skundin, Himicheskie istochniki toka: spravochnik. Moskva: Mosk. energ. in-ta, 2003
S. M. Haskina and I. F. Danilenko, “Matematicheskoe modelirovanie razryadnyih krivyih himicheskih istochnikov toka,” in Sb. rabot po himicheskim istochnikam toka, Energoatomizdat, 1981, pp. 34–38
С. М. Shepherd, “Design of Primary and Secondary Cells—Part 2. An Equation Describing Battery Discharge.,” Journal of Electrochemical Society, vol. 112, p. 657, 1965
V. V. Tenkovtsev and B. I. Tsenter, Osnovyi teorii ekspluatatsii germetichnyih NK akkumulyatorov. Leningrad: Energoatomizdat, 1985
V. V. Romanov and Y. M. Hashev, Himicheskie istochniki toka. Moskva: Cov. radio, 1978
I. A. Galushkin, N. E., Yazvinskaya, N. N., Galushkina, “ Analiz ispolzovaniya empiricheskih sootnosheniy dlya otsenki emkosti nikelkadmievyih akkumulyatorov firmyi SAFT dlitelnogo rezhima razryada,” Fundam. Issled., vol. 11, no. 5, pp. 1180–1184, 2012
N. E. Galushkin, N. N. Yazvinskaya, and D. N. Galushkin, “Kompyuternoe modelirovanie zavisimosti emkosti nikel-kadmievyih akkumulyatorov firmyi SAFT srednego rezhima razryada ot tokov razryada,” Izv. vuzov Sev.-Kavkaz. Reg. Teh. Nauk., vol. 6, pp. 123–126, 2012
N. E. Galushkin and Y. D. Kudryavtsev, “Issledovanie glubinyi proniknoveniya elektrohimicheskogo protsessa v poristyih elektrodah,” Elektrohimiya, vol. 30, no. 3, p. 382-387, 1994
N. E. Galushkin, “Modelirovanie protsessov raspredeleniya v poristom elektrode pri polyarizatsii asimmetrichnyim peremennyim tokom,” 1989
Y. D. Kudryavtsev and N. E. Galushkin, “Raspredelenie toka po glubine poristogo oksidno-nikelevogo elektroda,” Elektrohimiya, vol. 33, no. 5, pp. 605–606, 1997
N. E. Galushkin and L. N. Fesenko, “Modelirovanie protsessa razlozheniya serovodoroda v ob’emnom elektrofiltre,” Elektrohimiya, vol. 33, no. 8, pp. 924–929, 1997
Peukert’s law [Online]. Available: https://en.wikipedia.org/wiki/Peukert%27s_law [Accessed Jul. 10, 2021]
“Faktory, vliyayushchie na emkost' akkumulyatornoj batarei” [Online]. Available: https://studepedia.org/index.php?vol=1&post=1677 [Accessed: 28 July 2021]
“Nernst equation” [Online]. Available: https://en.wikipedia.org/wiki/Nernst_equation [Accessed: 28 July 2021]
N. E. Galushkin, “Peukert’s Generalized Equation Taking into Account the Temperature for Nickel-Cadmium Batteries,” Int. J. Electrochem. Sci., pp. 2874–2882, Mar. 2019, DOI: https://doi.org/10.20964/2019.03.76
“Osnovnyie harakteristiki akkumulyatorov.” [Online]. Available: https://www.solarhome.ru/basics/bas-batteries/ab-params.htm [Accessed: 10 July 2021]
“Ekspluataciya gelevyh akkumulyatorov”, [Online]. Available: https://realsolar.ru/article/blog-akkumbattery/ekspluataciya-gelevyh-akkumulyatorov/ [Accessed: 24 June 2021]
OOO "PAUERKONTsEPT", «Neobsluzhivaemyie svintsovo-kislotnyie akkumulyatoryi Ventura VG.», [Online]. Available: http://www.powerconcept.ru/upload/iblock/65b/Ventura_VG_instr_po_ekspl_low.pdf
K. S. Morenko, S. A. Morenko, and G. V. Stepanchuk, Dvuhrotornyiy vetrogenerator s upravlyaemyim uglom M79 ataki lopasti: monografiya. Zernograd: Azovo-Chernomorskiy inzhenernyiy institut FGBOU VO Donskoy GAU, 2019. ISBN 978-5-91833-183-5
HAZE Battery Campany Ltd, «HAZE catalogue 2014,» 2014. [Online]. Available: https://invertory.ru/help/Каталог_HAZE_2014_fin_18.11.148s.pdf [Accessed: 10 July 2021]
H. Yang, “Dependence of Supercapacitor Peukert Constant on Voltage, Aging, and Temperature,” IEEE Trans. Power Electron., vol. 34, no. 10, pp. 9978–9992, Oct. 2019, DOI: https://doi.org/10.1109/TPEL.2018.2890392
G. Wu, R. Lu, C. Zhu, and C. C. Chan, “Apply a Piece-wise Peukert’s Equation with Temperature Correction Factor to NiMH Battery State of Charge Estimation,” J. Asian Electr. Veh., vol. 8, no. 2, pp. 1419–1423, 2010, DOI: https://doi.org/10.4130/jaev.8.1419
Q. Zhang, N. Cui, Y. Shang, B. Duan, and C. Zhang, “An improved Peukert battery model of nonlinear capacity considering temperature effect,” IFAC-PapersOnLine, vol. 51, no. 31, pp. 665–669, 2018, DOI: https://doi.org/10.1016/j.ifacol.2018.10.154
A. M. Oleynikov, V. S. Krivtsov, and A. I. Yakovlev, Neischerpaemaya energiya. Kn. 1. Vetroelektrogeneratoryi. Kharkov: Natsionalnyiy aerokosmicheskiy universitet “Harkovskiy avatsionnyiy institut”, 2003
MegaWatt Technology - Wind turbine SV-3.1. [Online] Available: https://megawatt-technology.all.biz/vtrogenerator-sv-3-1-g17708723
K. S. Klen, M. K. Yaremenko, and V. Y. Zhuykov, “THE INFLUENCE OF THE WIND SPEED PREDICTION ERROR ON THE SIZE OF THE STORAGE CONTROLLED OPERATION ZONE IN THE SYSTEM WITH THE WIND GENERATOR,” Pr. Elektrodin. Nac. Akad. Nauk Ukr. Inst., vol. 2020, no. 57, pp. 35–41, Dec. 2020, DOI: https://doi.org/10.15407/publishing2020.57.035



